ID статьи: 266
Последнее обновление: 15 янв, 2026
ВАЖНО!
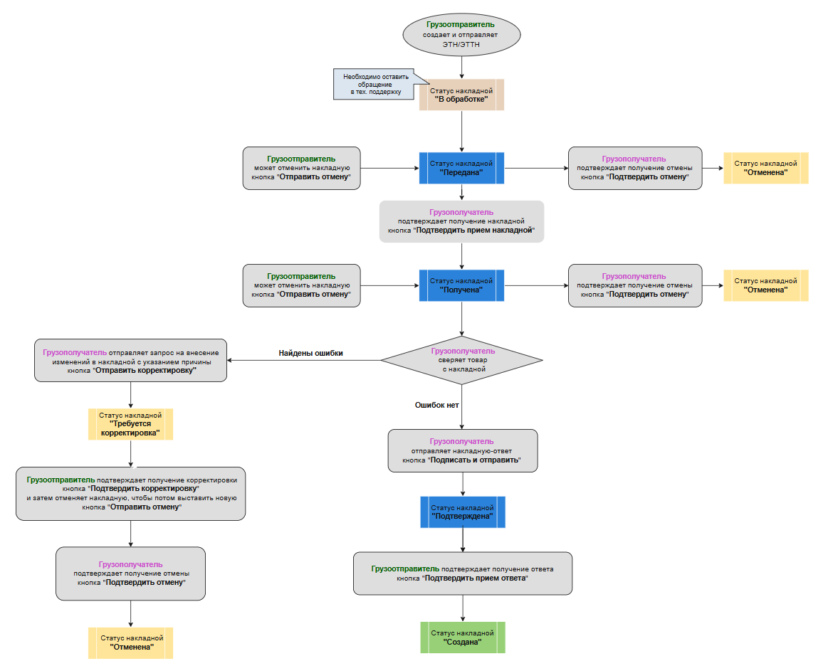
На схеме ниже отображены статусы из столбца "Статус МНС/СПТ"

Эта статья была:
Полезна |
Не полезна
Сообщить об ошибке
ID статьи: 266
Последнее обновление: 15 янв, 2026
Ревизия: 7
Просмотры: 5093
Комментарии: 0